
点击蓝字 关注我们


01
报考对象
1.本市普通高校2025届专科(含高职)毕业生和被外地高校录取的2025届专科(含高职)上海生源毕业生。其中,包括2025年春季毕业的专科(含高职)毕业生。
2.符合中共中央办公厅、国务院办公厅印发的《澳门银河的网站多少进一步引导和鼓励高校毕业生到基层工作的意见》(中办发〔2016〕79号)规定,参加基层服务项目前无工作经历的本市普通高校专科(含高职)毕业生和被外地高校录取的专科(含高职)上海生源毕业生,服务期满且考核合格后2年内,可享受2025届应届生待遇报考。
3.两类退役士兵考生(以下简称“退役士兵考生”):普通高校专科(含高职)应届毕业当年在沪应征入伍,并于2024年或2025年退伍的退役士兵;在校生(含高校新生)在沪应征入伍,退役后复学的普通高校2025届专科(含高职)毕业生。
报名条件
02
1.考生须大学英语四级考试成绩达425分及以上(其他语种作为个案由报考学校向市教委报批)。艺术类专业考生的外语要求由招生院校自主确定。
2.各招生院校原则上应要求考生持有上海市高等学校信息技术水平考试(上海市高等学校计算机等级考试)证书,对没有证书的考生应组织与该考试大纲同等要求的考试。相关要求须在各院校招生章程中明确告知。
3.退役士兵考生不受上述1、2项所列证书限制。
4.符合《教育部办公厅澳门银河的网站多少做好有关高校保送录取世界技能大赛获奖选手工作的通知》(教学厅〔2020〕3号)规定,在世界技能组织主办的世界技能大赛中获奖的专科(含高职)毕业生可向招生院校提出保送至相应本科专业的申请。
5.曾被本市普通高校专升本招生录取的考生(含录取后未报到考生)不得再次报名参加专升本考试。
03
报名与缴费
1.2025年3月18日9:00-21:00和3月19日9:00-12:00,考生可登录“上海招考热线”网站(www.shmeea.edu.cn)进行报名和填报志愿。退役士兵考生和普通考生登录系统后,务必从不同入口进行报名和填报志愿。
缴费时间为:2025年3月30日9:00-22:00和3月31日9:00-15:00。在规定时段内未完成报名、志愿填报及缴费视为放弃。
2.符合报考对象第1、2项的考生限报一所院校。
3.符合报考对象第3项的考生须对所有院校进行排序填报,每所院校须至少填报1个专业志愿,缺报无法提交志愿信息。不得在“非退役士兵”系统入口进行报名。
4.申请保送的考生须进行网上报名并填报相应志愿。
5.所有报名考生须上传个人近期正面免冠彩色头像照片、个人身份证(正反面)、以及相关的学籍或学历证明。学籍或学历证明的获取需要登录教育部学信网(www.chsi.com.cn)—进入“学籍查询”或“学历查询”栏目—按照提示进行相应的查询并下载。在校学生需提供“学籍在线验证报告”,已毕业学生需提供“学历电子注册备案表”,具体参考样张可访问https://www.chsi.com.cn/xlcx/ybdb.jsp。
6.被外省市高校录取的专科(含高职)上海生源毕业生报名时须上传本人大学英语四级成绩单。
7.符合报考对象第2项的考生须上传基层服务项目证明材料。
8.符合报考对象第3项的考生须上传退役军人证,若申请加分还需上传个人三等功及以上奖励证明,须认真填写并上传经就读专科(含高职)毕业院校审核签字盖章后的《2025年上海市部分普通高校招收“专升本”新生退役士兵考生资格审查表》(详见附件1)。
9.符合报名条件第4项的考生须上传世界技能大赛获奖证书。
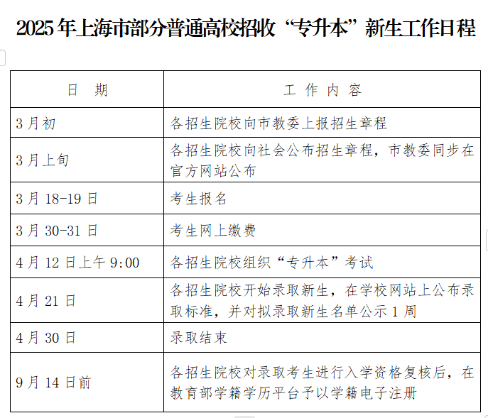
考试安排
04
2025年本市普通高校招收“专升本”新生考试时间统一安排在2025年4月12日(星期六),由各招生院校自行组织。各招生院校要加强风险防范,及时完善应急预案,应对突发情况。
按照教育部、中央军委国防动员部有关文件精神,所有退役士兵考生一律免文化课考试,但须参加适应能力分流测试(以下简称“测试”)。测试委托上海杉达澳门银河的网站多少统一组织。测试考生须于2025年4月5日至4月11日期间,登录“上海招考热线”,在“考试报名”栏目中下载并打印准考证。测试内容包括军事常识、时事政治、文学常识、思维逻辑四个方面,满分200分,与其他考生做到“同时考不同卷”。
针对申请保送的考生,各相关招生院校须进行资格审核,并根据学校选拔要求组织相关综合考核,免于技能考核。
05
录取办法
各招生院校按事先向社会公布的招生章程进行录取并承担相应责任。
退役士兵考生根据测试成绩从高到低,遵循志愿原则,予以投档。服役期间,荣立个人三等功及以上奖励的退役士兵考生加10分。同分时,依次比较军事常识、时事政治、文学常识成绩。
?